欢迎来到北广留韩网

报名登录 机构登录

当前位置:首页 / 留学资讯

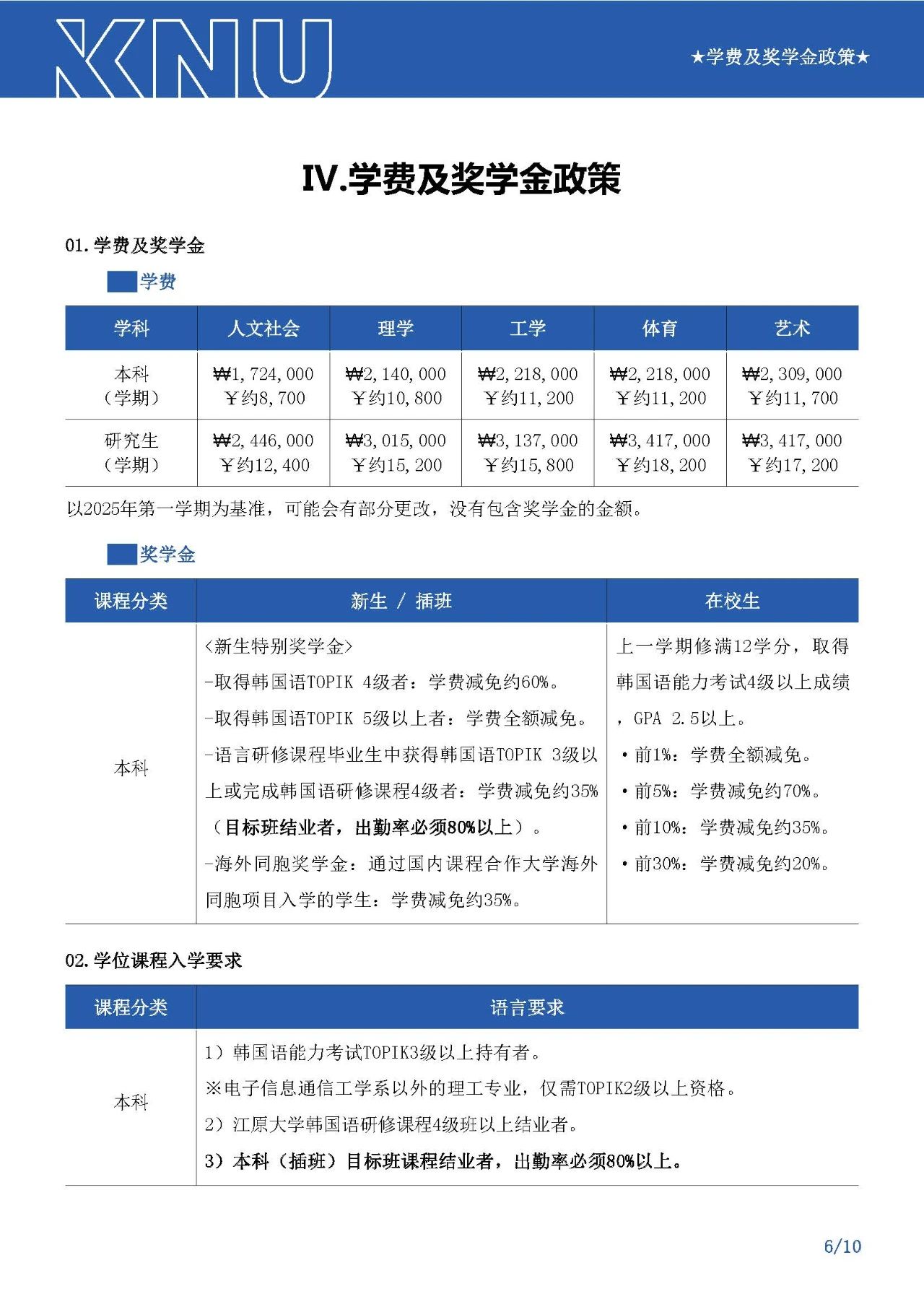
【招生简章】2025年度秋季韩国江源大学(三陟校区)--专升本简章

日期:2025-03-31

来源:

阅览量:861

编辑:9938

摘要:江原大学(三陟)2025年秋季(专升本)招生简章

指导单位:韩国东国大学VISE校区中国代表处

                韩国江原大学三陟校区中国代表处

主办单位:北京北广传艺国际教育咨询中心


京公网安备11010802045522号


备案号:京ICP备2025114909号-1